记忆并不是静态的,而是随着时间和经验不断变化的。我们的大脑中有哪些神经元集群在参与记忆的获取和回忆?这些神经元集群的性质在时间上会发生怎样的变化?最近,来自瑞士巴塞尔大学的研究团队在这些问题上取得了新的突破。他们发现,胚胎发育过程中顺次形成的神经元集群参与了记忆的编码和回忆(如图),这一重要发现已发表在《科学》杂志上。

海马胚胎发育过程中顺次形成的神经元亚群参与了记忆动态过程
结果
1.早生和晚生的神经元集群在记忆痕迹中表现出不同的招募动态
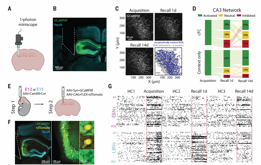
为了研究海马胚胎发育过程中定义的神经元集群对场景恐惧记忆编码的影响,研究者首先使用脉冲追踪法(pulse-chase method)对特定时期形成的神经元集群进行标记;然后识别出在场景恐惧记忆(contextual fear conditioning, cFC)各个阶段中招募的c-Fos+神经元群体(图1A-E)。为了捕捉在注射时形成的神经元集群,研究者在孕鼠不同的胚胎日(E-days)注射了5-溴-2′-脱氧尿苷(BrdU),然后等小鼠成年(>P60)后进行cFC训练。在cFC中,训练场景CS与厌恶刺激电击US可以快速编码,从而使小鼠形成恐惧记忆,这种恐惧记忆的属性随着时间演变遵循一致的轨迹,从而可以用来研究记忆的动态编码。

图1招募胚胎发育过程中的EBNs和LBNs参与记忆的获取和回忆。
研究者发现形成于E12的早生神经元集群(early born neurons, EBNs)以及形成于E15的晚生神经元集群(late born neurons, LBNs)(图2A-G),在内在特性、活动动态和连接性方面各有不同。实验表明,EBNs在记忆获取后的一天内活动较低,但随着时间的推移逐渐增强;LBNs则在获取后的第二天表现出显著的活动,随后很快降至基线水平。这种动态变化提示不同胚胎发育过程中的神经元集群可能在记忆的不同阶段发挥着独特的作用。

图2. EBNs和LBNs在记忆编码和回忆中的活性动态变化。
2. 及时招募胚胎发育过程中的同源神经元集群对记忆回忆是必要的
接下来研究者进一步测试了回忆是否依赖于在记忆获取后不同时间间隔激活不同的胚胎发育过程中同源神经元集群。研究者利用病毒注射的方法(图3A-B),在海马的EBNs和LBNs中实现DREADDs选择性表达(图3A-C)。通过实验,研究者发现抑制EBNs或LBNs的活动会明显影响小鼠在回忆训练中的行为,这表明它们的相互作用和协调在记忆回忆中是不可或缺的(图3D-G)。此外,研究者发现LBNs的活动在支持依赖于EBNs的长期记忆表达方面起着重要作用。这意味着两群神经元在记忆的形成过程中各自发挥其特定的功能,同时它们之间的相互支持依赖也至关重要,成为记忆形成和表达的一个基本框架。

图3在回忆时及时招募EBNs和LBNs对于记忆编码是必要的。
3. LBNs的活动对于支持依赖EBNs的记忆的长期表达是必要的
研究者在实验过程中发现,LBNs的活动可以支持回忆,但EBNs进行活性抑制并没有损害恐惧记忆的表达,反之亦然,这表明在回忆时,一个同生神经元亚群的活动变化不会影响另一个神经元亚群支持记忆回忆的能力。但验证记忆编码期间EBNs和LBNs的相互作用,研究者发现尽管在获取阶段EBNs和LBNs的活动对于记忆表达是必要的(尤其在各自集群招募达到最高潮时),但记忆的成功获取和回忆依赖于在记忆编码阶段LBNs的激活。接下来,研究者通过系统量化在记忆编码后数小时内的c-Fos+群体表达,聚焦于记忆巩固初期阶段的相互作用(图4G)。研究者发现EBNs和LBNs表现出不同的c-Fos+群体表达动态,即在记忆获取后几小时内,两组均表现出c-Fos+群体表达的升高,但在编码后约15小时内LBNs中特别c-Fos+神经元的发生率增加(图4H)。因此,在这一时间窗,LBNs的活动对于c-Fos+群体的形成以及在记忆获取后1天和28天的cFC回忆是必要的(图 4I-K)。

图4在记忆的早期阶段,LBNs的活动对于EBNs依赖记忆的表达是重要的。
4. LBNs向EBNs的招募转变决定了瞬时增强的可塑性的时间窗
基于上述发现,接下来研究团队进一步探讨了LBNs到EBNs的招募转变是否会影响记忆的可塑性。如果小鼠能够整合多个学习事件的信息,那么在同一背景下进行一次两个US的记忆获取应该会强化第一次实验中学习到的条件刺激CS与US的关联。这是否会增加小鼠回忆时的僵直行为?接下来,研究者测试了再训练过程中EBNs和LBNs的差异性招募是否支撑这一过程。实验结果表明,动物在接收到第二次学习信息时,会在特定的时间窗口内有效整合过去的经历,强化之前的记忆(图5C-D)。这一发现意味着,我们的大脑具有灵活的学习和记忆调节能力,为后续学习提供有利的条件。

图5 通过招募EBNs和LBNs,可以将学习事件编码为记忆。
结论与展望
总的来说,这项研究揭示了在记忆获取和回忆中,海马中不同胚胎发育过程中的神经元集群如何动态支持并塑造记忆的特性。这一发现不仅加深了我们对记忆生物学机制的理解,还可能为临床治疗与记忆有关的疾病提供新的视角与方案。例如,利用胚胎发育过程中神经元集群的可塑性时间窗,未来的治疗策略或许能够通过调节其活动,帮助克服与记忆相关的病理障碍。
引文
Kveim VA, Salm L, Ulmer T, et al. Divergent recruitment of developmentally defined neuronal ensembles supports memory dynamics. Science. 2024;385(6710):eadk0997. doi:10.1126/science.adk0997