交感神经系统因其在危及生命时触发“战斗或逃跑”反应的调节功能而广为人知。但是,越来越多的证据表明,交感神经系统在微调器官生理状态以维持体内平衡方面也起着至关重要的作用。这表明交感神经环路之间存在具体的功能划分,并被概念化为交感神经功能单元。但关于这些功能单元的具体组织形式及其细胞与环路基础,始终是自主神经科学领域悬而未决的关键核心问题。

2025年12月10日,复旦大学脑科学转化研究院倪金飞、段树民、谭超课题组在Neuron上在线合作发表了题为“Sympathetic functional units encoded by genetically defined postganglionic neurons”的研究论文,该研究以腹腔交感神经节为研究对象,系统探索了交感功能单元的组织形式。首次揭示调控胃肠蠕动与内脏血管收缩的功能分别由两群不同的交感节后神经元承担。这两群神经元在基因表达、末梢形态上均表现出显著差异。该发现不仅首次在细胞类型层面证实了不同交感功能单元的存在,更为进一步解析大脑如何通过功能单元的组合实现器官功能的精准调控提供了关键突破口。
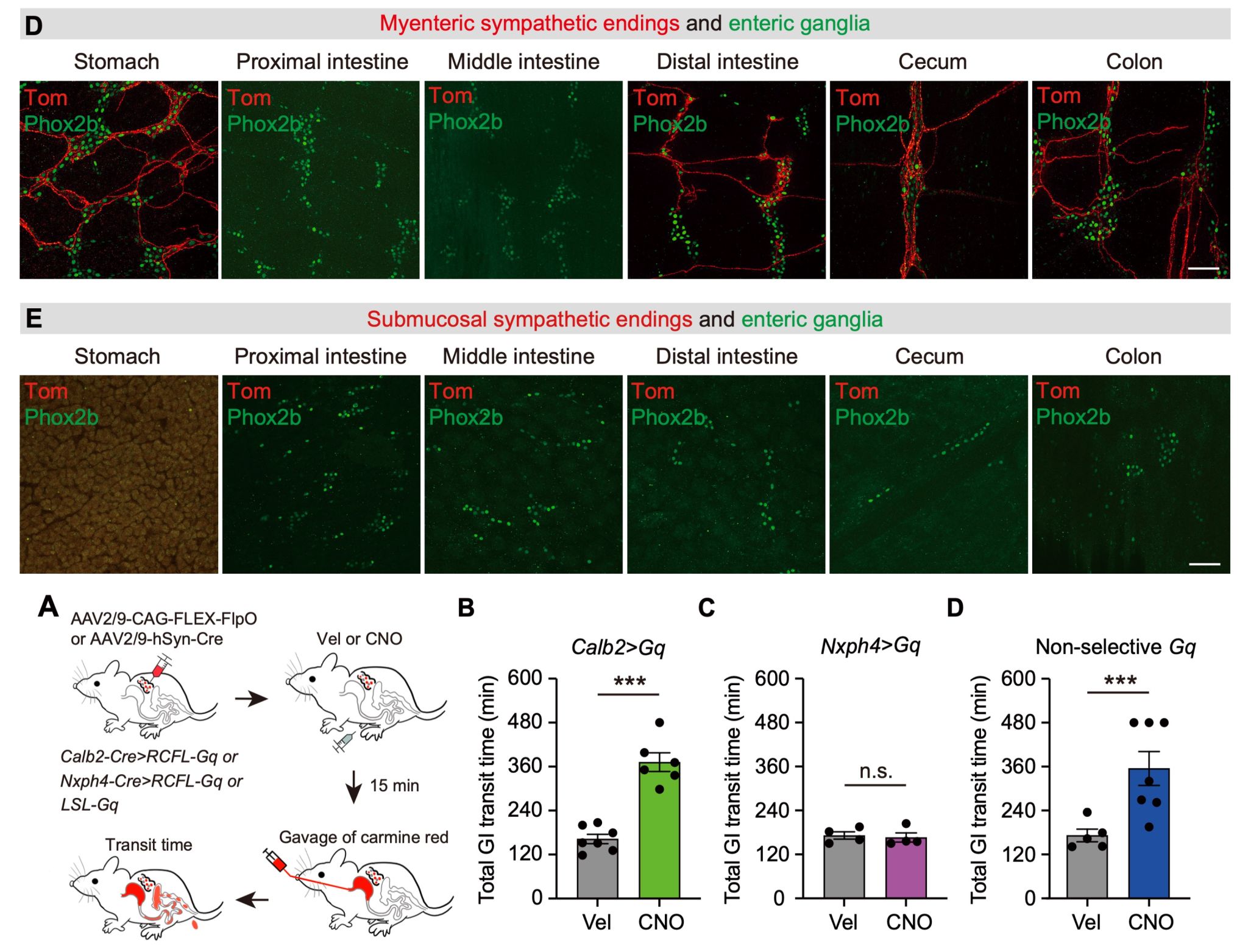
此前关于交感功能单元的研究,多基于较早期的生理学和临床实验,虽然提出了交感神经系统可能存在多个功能模块以精细调控不同的生理过程,但这些工作仅停留在概念层面,尚未有研究明确各类交感功能单元由哪些具体神经元组成,及其组织结构和功能特征。在本研究中,我们采用多组学手段,结合解剖示踪、单细胞转录组学和特定细胞类型的功能学实验,对腹腔-上肠系膜交感神经节复合体(CG-SMG)中的节后交感神经节神经元进行系统解析。
腹腔-上肠系膜交感神经节中包含交感神经节后神经元,为各种腹部器官提供交感神经支配,形成多种神经末梢。尤其是在胃肠道的投射图谱中,我们发现CG-SMG对胃肠道的肌间层和粘膜下层均有投射,并且存在多种投射末梢类型:IMAs、IGBEs、perivascular endings和Villi endings ,不同CG-SMG神经末梢类型可能对应调控不同的生理功能(图1)。

图1 . CG-SMG 交感神经元通过形态特异的神经末梢结构支配胃肠道
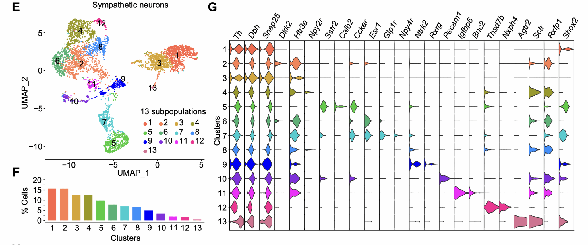
进一步为阐明CG-SMG节后交感神经元的细胞和分子多样性,我们对其进行了单细胞转录组分析,发现CG-SMG可以分为多种神经元亚型,描述了CG-SMG交感神经元中以前未被识别的分子多样性(图2)。通过各亚型神经元的差异表达基因,我们构建和收集了不同的Cre line小鼠品系,利用这些Cre小鼠品系,可以标记和操纵CG-SMG中的不同亚型神经元。

图2.单细胞转录组学揭示CG-SMG交感神经元的细胞多样性
那么,是否由不同亚型的CG-SMG神经元组成不同的交感功能单元呢?进一步分析各亚型神经元的示踪和生理功能,我们非常幸运的找到了CG-SMG中的两类不重叠的神经元亚群:Calb2阳性神经元和Nxph4阳性神经元,具有特定的投射特征,并对应调控不同的生理功能。
其中,CG-SMG中的Calb2阳性的神经元亚型,只对胃肠道的肌间层有投射,对胃肠道的粘膜下层和其他腹腔器官均没有投射。此外,其在胃肠道肌间层中形成的末梢类型均为围绕在肌间神经丛神经元周围的末梢类型(IGBEs)。由此提示我们,Calb2阳性神经元可能是“运动功能单元”神经元。进一步的生理功能实验印证,激活CG-SMG中的Calb2阳性神经元会显著增加胃肠蠕动时间,粪便数量明显减少。而激活Nxph4阳性神经元并不会改变小鼠的胃肠运动状态。通过投射特征和生理功能分析,证实Calb2阳性神经元确实为“运动功能单元”神经元(图3)。

图3.CG-SMG中Calb2阳性神经元是“运动功能单元”神经元
通过分析CG-SMG中的Nxph4阳性神经元的投射特征,我们发现其在胃肠道及其他的腹腔器官中均形成围绕在血管周围的末梢类型(perivascular endings)。据此,我们合理推测Nxph4阳性神经元可能在调控血管收缩舒张中起到重要的调节作用。进一步通过光遗传激活CG-SMG中的Nxph4阳性神经元,在给光期间,小鼠肠道血管会出现明显的收缩现象,血流灌注量明显下降。而光遗传激活Calb2阳性神经元并不会影响小鼠的血流。以上结果证实Nxph4阳性神经元是“血管收缩功能单元”神经元。

图4.CG-SMG中Nxph4阳性神经元是“血管收缩功能单元”神经元
本研究首次明确了交感功能单元的组织形式,发现交感神经系统的节后交感神经元存在分子定义的两类功能单元:Calb2阳性神经元是“运动功能单元”神经元,Nxph4阳性神经元是“血管收缩功能单元”神经元。明确了交感领域的关键问题:不同交感功能单元是由不同的节后神经元亚型组成。这一发现提示交感功能环路存在某种label-line的形式实现对靶器官的功能调控,明确这些交感功能单元的节后神经元,我们就能找到大脑如何通过脑体轴-交感系统来实现器官生理功能精细调控的环路机制,我们这项研究也把领域内对交感神经系统功能单元关键问题的理解提高到一个新的维度。

复旦大学脑科学转化研究院的倪金飞研究员、段树民院士、谭超研究员为该论文的共同通讯作者,复旦大学脑科学转化研究院的魏亚茹博士和博士研究生马宗亚为该论文的共同作者。本研究得到2021年科技创新2030“脑科学与类脑研究”重大项目,国家自然科学基金、博士后面上等基金项目的资助。
原文链接:https://www.cell.com/neuron/fulltext/S0896-6273(25)00809-8
倪金飞课题组致力于自主神经系统,包括内感觉系统介导的脑-体互作研究,目前聚焦于消化系统器官和大脑之间神经连接的结构和功能。欢迎对这些问题感兴趣的科学家们一起探讨合作。

微信号|倪金飞
欢迎交流与合作