这一天,结束工作找不到出口的CSF在他们CNS大群里问路:

中枢神经系统被一层薄薄的膜包裹保护着,这层膜的厚度只有0.7 mm左右,名为脑膜(meninges)。脑膜虽薄,但其内部的层次结构却非常复杂。从外到内,脑膜大体分为硬脑膜,蛛网膜和软脑膜。蛛网膜与软脑膜之间的空隙叫蛛网膜下腔,其中充盈着脑脊液,而大脑就被浸泡在脑脊液内。虽然存在蛛网膜屏障,但中枢神经系统和硬脑膜之间联系仍很紧密[1, 2]。那么,是什么结构的存在搭建了他们交流的桥梁呢?
2024年2月7日,来自华盛顿大学的Jonathan Kipnis课题组在Nature上发表了名为“Identification of direct connections between the dura and the brain”的文章。在该研究中,作者在中枢神经系统边界发现了蛛网膜“袖口”(arachnoid cuff exit,ACE)结构,该结构在中枢神经系统废物清除以及免疫细胞转移过程发挥着重要的作用。

1.蛛网膜屏障的功能特征。

蛛网膜屏障细胞( arachnoid barrier cells , ABCs )存在于大脑边缘的薄层中,虽然数量较少,但具有重要的功能(图1 a ,b)。为了进一步探究其特性,作者剥离了脑膜细胞并进行了单细胞核转录组测序(snRNA-seq)。对 ABCs 的相关基因进行GO分析显示,该部分基因多与细胞骨架和连接形成过程相关(图1d,e)。以snRNA-seq的结果为基础,作者开发了两种转基因小鼠,分别对ABCs和硬脑膜边界细胞( dural border cells ,D BCs )进行标记,并对转基因小鼠标记的特异性进行了验证(图1f-i)。
2.蛛网膜屏障中围绕静脉的不连续性允许脑脊液流出至硬脑膜。

作者进一步研究发现,桥静脉周围被ABCs广泛覆盖(图2a,b)。此外,他们还观察到, ABCs在静脉周围形成未密封的“袖口”, 作者将其 称为ACE ( arachnoid cuff exit , ACE)点 。脑脊液可以通过ACE点流至硬脑膜,并通过脑膜淋巴管排出(图2c-e)。
3.ACE点允许硬脑膜分子进入类底膜空间。
现有研究表明,硬脑膜中的免疫细胞可以通过分泌相关细胞因子,作用于中枢神经系统,进而影响行为[3, 4]。但是这些细胞因子进入大脑的途径尚不清楚,因此,作者推测ACE点可能会在其中发挥着重要的作用。作者通过静脉注射了示踪剂,并对示踪剂的扩散部位进行了检测,结果显示:在大脑表面的蛛网膜下腔静脉附近存在示踪剂的积累(图3a,b)。此外,作者还通过经颅应用示踪剂实验,对ACE点的作用进行进一步验证(图3c-e),结果表明:ACE点可以促进硬脑膜和蛛网膜下腔之间的分子交换,该结构在排出脑脊液和脑部的废物的同时,还限制了硬脑膜的分子向脑脊液部位的传输(图3f)。

4.在健康人群的蛛网膜屏障中存在ACE点。
此外,作者还在人体中进一步验证了ACE点的存在。在健康人群中,real-IR MRI成像显示:静脉注射钆基造影剂(GBCA)后,示踪剂信号在桥静脉周围快速扩散增强(图4a-d)。对侧脑室区域进行成像后发现,侧脑室区域没有观察到增强,该实验排除了示踪剂通过脉络丛进入中枢神经系统的可能性(图4b,e)。进一步成像显示,增强的桥接静脉段分布在蛛网膜下腔中(图4f)。并且,桥静脉与矢状窦旁硬脑膜相连接,形成了人体中的ACE点(图4g)。

5. ACE点允许将髓系细胞从硬脑膜迁移至蛛网膜下空间。

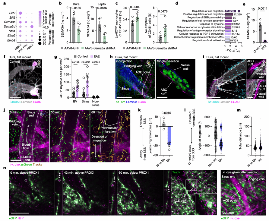
基于以上研究,作者想进一步对ACE点的作用进行分析。他推测,ACE点是免疫细胞进入蛛网膜下腔的重要通道。snRNA-seq测序数据分析显示,DBCs、软脑膜和蛛网膜成纤维细胞(p ial and arachnoid fibroblasts ,P/A FBs)、ABCs可以表达一些化学物质,其中就包括SEMA3A(图5a)。在注射 AAV8-Sema3a-shRNA 病毒之后,脑膜中单核细胞和中性粒细胞的数目增加(图5b,c)。而在 患有实验性自身免疫性脑脊髓炎(experimental autoimmune encephalomyelitis , EAE)的小鼠 中, ABC s富集与细 胞迁移和免疫 反应 相关的途径 。此外,在 EAE 小鼠的软脑膜中, SEMA3 A的量减 少, 并且 ACE点周围 的 中性粒细胞和GR-1阳性髓细胞 的 数量增加 (图5e-g)。 共聚焦成像显示,在EAE 小鼠 中,血管壁和ABC层之间 存在 免疫细胞(图5h,i),这表明免疫细胞确实可以 通过 ACE点进入 蛛网膜下 空间。 双光子成像显示,免疫细胞可以沿着桥静脉从窦向ACE点迁移(图5j-m)。此外,作者还进一步使用P rox1-eGFP/Ccr2-RFP小鼠 证明了 在EAE 条件下,ACE点的 单核细胞 可以 在硬脑膜和蛛网膜下腔 之间进行 迁移 (图5n)。
总结:
本研究对蛛网膜屏障细胞的特点和功能进行了描述,在此基础上,提出了蛛网膜ACE点这一功能解剖学概念,并进一步解析了ACE点在生理和病理条件下在中枢神经系统废物清除以及神经免疫通讯过程中的作用。为进一步刻画中枢神经系统边界图谱提供了新视角,为中枢神经系统疾病的治疗提供新的思路。
[1] LOUVEAU A, SMIRNOV I, KEYES T J, et al. Structural and functional features of central nervous system lymphatic vessels [J]. Nature, 2015, 523(7560): 337-41.
[2] RUSTENHOVEN J, DRIEU A, MAMULADZE T, et al. Functional characterization of the dural sinuses as a neuroimmune interface [J]. Cell, 2021, 184(4): 1000-16. e27.
[3] ALVES DE LIMA K, RUSTENHOVEN J, DA MESQUITA S, et al. Meningeal gammadelta T cells regulate anxiety-like behavior via IL-17a signaling in neurons [J]. Nat Immunol, 2020, 21(11): 1421-9.
[4] SANTISTEBAN M M, SCHAEFFER S, ANFRAY A, et al. Meningeal interleukin-17-producing T cells mediate cognitive impairment in a mouse model of salt-sensitive hypertension [J]. Nat Neurosci, 2024, 27(1): 63-77.
本文作者:迟喻丹组李晓辉