引言
“远郡卧残疾,凉气满西楼”,中枢神经系统(central nervous system,CNS)损伤后带来的不仅是身体上病痛,更多的是失去了对生活的希望、放弃了对美好的向往。就算是对世界充满善意的史铁生先生在双腿瘫痪后,脾气也曾变得暴怒无常,无助的喊道:“我可活什么劲!”而目前的研究有望拯救这一切,2022年9月,Matthew J. Taylor等人在Science Advances上发表了题目为Inhibition of Chk2 promotes neuroprotection, axon regeneration, and functional recovery after CNS injury的文章,他们发现抑制控制DNA双链断裂(double-strand breaks,DSBs)的ATM-Chk2通路能够促进CNS损伤后的神经再生与功能修复[1]。
在许多急性和慢性的神经疾病中都会发生DSBs,而一旦未能修复,它们则形成一系列的DNA损伤应答(DNA damage response,DDR),导致神经元功能障碍、衰老甚至凋亡。MRN(Mre11, Rad50, 和NBS1/Nbn蛋白组成的复合蛋白)能够监测到DSBs,能和共济失调突变激酶(ataxia telangiectasia–mutated kinase,ATM kinase)结合,促进ATM的自我磷酸化。ATM激活测点激酶-2(checkpoint kinase-2,Chk2),从而引发DNA损伤应答。因此,当抑制CNS损伤后神经元的ATM-Chk2通路后,会抑制神经元的凋亡、促进神经元的再生。ATM-Chk2通路能够调节DSBs的非同源末端连接(nonhomologous end joining,NHEJ)修复和同源重组修复(HRR),而ATR-Chk1通路只能够在姐妹染色单体存在时调节HRR,因此ATM-Chk2是调节神经元损伤修复的主要通路[2-3]。
结果
01 在果蝇中敲低ATM和Chk2对神经元有保护作用
为了探究敲低ATM和Chk2对神经元有保护作用,作者选用了成年果蝇神经元中表达的Aβ1-42(amyloid beta)能够引起DSBs的慢性淀粉样蛋白毒性(amyloid toxicity)的果蝇模型。通过RNAi分别来敲低ATM(图1 A)和Chk2(图1 B)能够明显减缓果蝇惊跳反射(startle response)的降低速率,并且能够延长慢性淀粉样蛋白毒性果蝇的寿命(图1 E-F)。说明在果蝇中抑制Chk2通路对受损神经元起到了明显的保护作用。

图1 在慢性淀粉样蛋白毒性果蝇中抑制Chk2通路会维持神经元功能并增加果蝇寿命
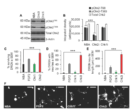
02 抑制Chk2通路促进体外条件下的神经元存活和轴突再生
既然抑制Chk2通路能够在慢性神经疾病中能够起到保护神经元的作用,而DSBs同时也是急性神经创伤的特征,那么抑制Chk2通路应该同样能够起到修复神经元的作用。由于ATM-Chk2通路和ATR-Chk1通路在果蝇与哺乳动物中高度保守,因此,作者选用了大鼠的脊髓损伤(spinal cord injury,SCI)体外模
型进行探究。ATM通过对Chk2的Thr68和Thr383位点进行磷酸化从而激活Chk2,而利用Chk2抑制剂Chk2i则能够抑制Thr68和Thr383的磷酸化(图2 A-B),同时极大的增加了背根神经节神经元(dorsal root ganglion neurons,DRGN)的存活率(图2 C)以及DRGN的神经突的数量(图2 D)和长度(图2 E-F)。而抑制ATR-Chk1通路则对DRGN的存活没有影响(图2 C-F)。

图2 抑制Chk2通路促进体外条件下DRGN的存活和轴突再生
03 抑制Chk2通路促进了体内脊髓损伤(SCI)后轴突再生、可塑性和功能恢复
接下来,作者探讨了抑制Chk2活性能否促进大鼠脊柱损伤的T8脊髓背侧柱(DC)压碎损伤模型中的轴突再生、可塑性和功能恢复。
脊髓损伤后,Chk2i促进了DC轴突再生:在损伤后28天,Chk2在Thr68和Thr383位点被磷酸化,通过每周鞘内注射Chk2i以消除磷酸化(图3 A-B);在损伤后6周,Chk2i促进了DC轴突再生(图3 C-D)。
脊髓损伤后,Chk2i改善了电生理、感觉和运动功能: DC损伤组消除了假处理对照组中观察到的正常复合动作电位(CAP)的迹线,而Chk2i治疗组显著地恢复了CAP迹线、CAP振幅和CAP面积(图3 E- G);贴条感知与移除测试、爬梯过桥测试表明:Chk2i显著改善了感觉和运动功能(图3 H-I)。

图3 抑制Chk2促进了体内DC轴突再生
04 prexasertib促进了神经保护与功能恢复
prexasertib是一种有效的Chk1/Chk2抑制剂,目前已应用于癌症2期临床试验[4]。在体内的脊髓损伤(SCI)DC模型中,prexasertib处理后显著抑制了pChk2T68水平,显著改善了CAP迹线、CAP振幅(图4 A-D),并改善了假处理对照组中观察到的CAP面积的>80%(图4 E),且这些与感觉和运动功能(图4 F-G)的显著改善相关。

图4 体内使用prexasertib抑制Chk2可促进DC损伤后的功能恢复
此外,经电生理学、感觉与运动功能测试,在使用prexasertib治疗SCI时,立即治疗与损伤后24小时内治疗都能产生相同的功效(图5 A-E)。

图5 DC损伤后使用prexasertib立即治疗与24小时内治疗的效果等同
结语
综上,作者展示了Chk2作为一个新的治疗靶标,Chk2抑制剂以及药物prexasertib均可促进中枢神经系统损伤后的神经保护、轴突再生以及显著的功能恢复。针对Chk2的抑制是一种全新的方法,在神经损伤恢复领域具有巨大的潜力。
参考文献
[1] Taylor MJ, Thompson AM, Alhajlah S, et al. Inhibition of Chk2 promotes neuroprotection, axon regeneration, and functional recovery after CNS injury[J]. Science Advance. 2022, 8(37):eabq2611.
[2] Blackford AN, Jackson SP. ATM, ATR, and DNA-PK: The Trinity at the Heart of the DNA Damage Response[J]. Molecular Cell. 2017, 66(6):801-817.
[3] Tuxworth RI, Taylor MJ, Martin Anduaga A, et al. Attenuating the DNA damage response to double-strand breaks restores function in models of CNS neurodegeneration[J]. Brain Communication. 2019, 1(1):fcz005.
[4] Lee JM, Nair J, Zimmer A, et al. Prexasertib, a cell cycle checkpoint kinase 1 and 2 inhibitor, in BRCA wild-type recurrent high-grade serous ovarian cancer: a first-in-class proof-of-concept phase 2 study[J]. Lancet Oncology. 2018, 19(2):207-215.
本文作者:李丰组