突触前蛋白团体出道前夕,新歌《突触前组装》的C位人选迟迟未定,这是该团成员的朋友圈↓

突触是神经细胞与其靶细胞的连接点。在化学突触中,信息以动作电位的形式到达突触前终端,并通过神经递质传递到突触后细胞。其中,神经递质在突触前的释放要经历种种复杂的过程,包括囊泡的装填、运输、锚定、成熟、释放等等。其中,囊泡的锚定、成熟和释放过程在活性区(Active zone,AZ)上完成。根据电镜观察结果,AZ由不溶性蛋白复合物组成,其核心成员包括RIM、RIM-BPs、ELKS/CAST、Bassoon/Piccolo、Liprin-α以及Munc13[1]。它们相互作用形成复杂的网络,并决定突触前囊泡锚定、成熟和释放的位点。这些位点与突触后膜上的受体以纳米精度对应[2],其协调组装机制涉及不同的突触细胞粘附分子(Cell adhesion molecules,CAMs)之间的跨突触相互作用[3]。但是,特定的突触前 CAM 对于AZ蛋白网络的形成是否具有指导作用?细胞内又是哪些分子介导了这一信号?目前仍未得出明确结论。
突触前CAMs主要包括neurexins和LAR-RPTPs,Liprin-α被鉴定为LAR-RPTPs的胞内配体[4]。基于这种联系,瑞典哥德堡大学Fredrik Sterk团队于2024年3月12日在Nature neuroscience发表题为:Liprin-α proteins are master regulators of human presynapse assembly的研究论文。该文章通过将突触前CAMs与AZ蛋白网络组装和突触囊泡的招募联系起来,验证了Liprin-α是哺乳动物突触前活性区蛋白网络组装的中心枢,揭示了突触前组装高度冗余的机制:Liprin-α对突触前结构和功能性位点的形成至关重要,任意突触前CAMs的招募都是囊泡释放必要的启动信号[5]。

研究结果
1. 敲除Liprin-α导致突触前蛋白的错误定位
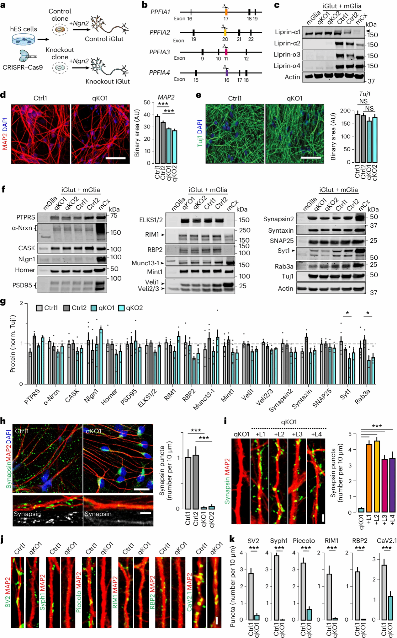
研究团队在人类胚胎干细胞中敲除编码Liprin-α的四个基因(PPFIA1-4),再表达Ngn2使其分化成谷氨酸能神经元(Glutamatergic neurons ,iGuts),简称为qKO(quadruple knockout)。与对照组相比,敲除Liprin-α后,iGuts的树突总面积减少约20%,轴突数量没发生改变,Rab3A和囊泡相关蛋白Syt-1的表达水平显著下降,但是动作电位仍能正常发放。突触前的染色结果表明,对照组的neurexins信号在MAP2标记的突触后附近呈点状分布,而qKO组的neurexins信号则像未成熟的神经元,分布在胞体与轴突。如果在qKO组中重新表达任意Liprin-α1-4就能挽救这种表型。此外,qKO组的其他突触前蛋白数量以及聚集程度均显著下降。

2. 敲除Liprin-α产生不含囊泡的空突触前结构
通过透射电子显微镜观察突触超微结构发现,Liprin-α敲除后,突触的直径与突触后致密区(PSD)长度没有变化,但是突触前几乎没有突触小泡,并且高浓度蔗糖引发的囊泡释放效应也消失了。重新表达Liprin-α后囊泡数量则会恢复,并且恢复的囊泡主要定位在突触间隙附近。以上结果说明敲除Liprin-α依旧存在突触连接,但是可能会阻碍突触前蛋白网络的正常组装。为此,他们还进行了人工突触实验(诱导神经元与HEK细胞产生类似突触的连接),结果表明qKO仍然能与HEK细胞的形成类似突触的连接,但是突触前未能招募到突触素(synapsin )。接着,作者在iGluts中再次验证人工突触的实验结果。总之,Liprin-α敲除后突触前蛋白的错误定位,不是因为形成异常的突触连接,而是由于下游的突触组装过程受阻。

3. 敲除Liprin-α影响突触传递
突触前活性区蛋白的异常组装很可能会影响到突触囊泡的释放,因此研究团队进一步探究敲除Liprin-α后iGuts的电生理特性。与对照组相比,qKO组的mEPSCs频率显著降低 即便加入钙和镁离子后频率也没有提升。另外,qKO组的evoked EPSC也几乎消失,但Liprin-α1-4重新表达后均能恢复mEPSC,表明不同的Liprin-α之间存在功能冗余。随后,他们通过表达Ascl1和Dlx2将人类胚胎干细胞诱导为GABA能神经元,发现qKO组mIPSCs的频率也显著降低。

4. 敲除Liprin-α不影响轴突运输
Liprin-α能够与轴突运输相关蛋白KIF1A结合,因此研究团队怀疑敲除Liprin-α可能会影响囊泡的轴突运输。为了验证这一可能性,他们利用延时共聚焦显微镜观察神经元的轴突。统计结果显示,qKO组的囊泡运输总量升高,但平均速度没有差异。以上结果证明敲除Liprin-α后神经元的轴突运输并未受损,暗示囊泡释放障碍是因为突触前AZ未能成功招募到囊泡。
5. 敲除Liprin-α阻碍突触前AZ蛋白网络组装
作者接下来将研究重点转移到Liprin-α与突触前AZ蛋白网络的组装的关系上。首先,作者探究了Nlgn1招募CASK、ELKS、RIM1/2、Piccolo、电压依赖性钙通道Cav2.1的能力。结果显示,qKO组的突触前AZ招募不到这些活性区蛋白,AZ蛋白网络形成受阻,这表明Liprin-α的作用位于AZ蛋白网络组装和囊泡招募的上游。

6. 突触前AZ蛋白网络组装需要Liprin-α-ELKS 结合
那具体是Liprin-α的哪个结构域发挥突触前的特定功能呢?研究团队设计了一系列Liprin-α的突变体,这些突变体要么被删除了特定的结构域,要么结合位点发生了突变。通过人工突触实验,他们发现几乎所有Liprin-α突变体都能被召集到突触前AZ位点,但删除整个SAM结构域的Liprin-α突变体(ΔSAM)没有被招募。接着,他们以Liprin-α3为参照,测试了这些突变体挽救qKO组的突触传递、neurexins荧光信号和高浓度蔗糖引发的囊泡释放效应的能力。结果显示,缺失RIM结合域的突变体(ΔRIM-BD)可以很好的恢复这些表型,然而完全缺失N端线圈结构域(ΔCC)或ELKS结构域(ΔELKS-BD)的Liprin-α未能恢复这些表型。另外,尽管突变体ΔELKS-BD仍然可以发生液液相分离,但其液滴独立于ELKS的液滴,并且ΔELKS-BD无法在qKO组中挽救ELKS、RIM和Piccolo的表达水平。总之,Liprin-α-ELKS相互作用是促进ELKS募集到新生突触的必要条件,这对于AZ蛋白网络组装和突触囊泡的招募都是必不可少的。

7. 突触前 CAM 通过Liprin-α启动突触前组装
作者继续深挖Liprin-α的作用机制。首先在体外实验中证明多种途径都可能独立招募Liprin-α。鉴于Liprin-α有CAMs的结合位点,他们设计了W856Q(LAR-RPTPs结合位点突变)以及W921A(CASK结合位点突变)的Liprin-α突变体,测试其在qKO组中对neurexins聚集、突触传递和高浓度蔗糖引发的囊泡释放效应的影响。结果表明突变体W856Q和W921A的表达均没有恢复以上表型,同时也未能恢复对突触前活性区蛋白(ELKS,RIM,Piccolo)的招募,再次证明了Liprin-α与CAMs 的相互作用是突触组装的关键步骤。

总结
通过以上研究,作者发现了敲除Liprin-α 1-4的人类谷氨酸能神经元仍然可以形成新突触,但活性区蛋白和突触前囊泡的招募均受阻。进一步探究背后的机制,他们发现了Liprin-α在突触前的准确定位需要LAR-RPTPs、CASK等突触细胞粘附分子的帮助,其与ELKS蛋白的相互作用也对突触前活性区蛋白的招募至关重要。未来研究将关注敲除Liprin-α对突触后形态功能的影响以及Liprin-α3突变在智力障碍、自闭症和癫痫的作用。
参考文献
[1] SÜDHOF T C. Neurotransmitter release: the last millisecond in the life of a synaptic vesicle[J]. Neuron, 2013,80(3): 675-690.
[2] TANG A H, CHEN H, LI T P, et al. A trans-synaptic nanocolumn aligns neurotransmitter release to receptors[J]. Nature, 2016,536(7615): 210-214.
[3] BIEDERER T, KAESER P S, BLANPIED T A. Transcellular Nanoalignment of Synaptic Function[J]. Neuron, 2017,96(3): 680-696.
[4] SERRA-PAGÈS C, MEDLEY Q G, TANG M, et al. Liprins, a family of LAR transmembrane protein-tyrosine phosphatase-interacting proteins[J]. J Biol Chem, 1998,273(25): 15611-15620.
[5] MARCÓ DE LA CRUZ B, CAMPOS J, MOLINARO A, et al. Liprin-α proteins are master regulators of human presynapse assembly[J]. Nature Neuroscience, 2024,27(4): 629-642.
本文作者:谭超组张文馨