你是否有过这样的经历,一顿丰盛的大餐过后,肚子已经撑到不行,但在面对朋友发出的甜品或奶茶邀约时,仍直呼:“我可以!”,仿佛咸甜永动机。

早在上个世纪80年代,科学家们就关注到了这一现象,并将其称之为感官特异性饱腹感(Sensory Specific Satiety, SSS)。它形容的是人们在吃了一定量的某种食物直至产生饱腹感后,这种食物带来的愉悦感则会降低;而对于没有吃过的食物,饱腹感则不会让人们对其的渴望明显降低【1】。这也就解释了我们吃饱后,为何仍然总想来点甜的。然而,关于此现象的具体神经机制尚不清楚。
最近,来自德国科隆大学和马克斯·普朗克代谢研究所的科学家针对这一问题在Science发表了题为Thalamic opioids from POMC satiety neurons switch on sugar appetite的文章【2】,研究发现前阿片黑素细胞皮质激素(Pro-opiomelanocortin, POMC)神经元存在双重作用——其不仅会在小鼠进食后激发饱腹感信号,使得机体减少食物摄入;还会通过阿片类信号调控丘脑室旁核(Paraventricular nucleus of the thalamus, PVT)和奖赏机制相关神经回路,诱使机体对甜食产生强烈的渴望,在饱腹状态下继续选择摄入高糖食物,为我们深入理解POMC神经元功能及糖类欲望的形成机制提供了新的视角。

在过往研究中,下丘脑弓状核(Arcuate nucleus, ARC)中的POMC神经元调控人类饱腹感的机制已较为明确。当我们对食物摄入量感到满足时,POMC神经元被激活,并释放α-促黑激素(Alpha-melanocyte stimulating hormone, α-MSH)【3】,这一神经肽可与下丘脑室旁核(Paraventricular hypothalamus, PVH)中的黑素皮质素-4受体(Melanocortin-4 receptor, MC4R)结合,从而抑制食欲,制止我们再吃下去。如果POMC或MC4R基因缺失,个体会出现过度进食和肥胖【4】;相反,在PVH中补充α-MSH或激活表达MC4R的神经元,则能有效抑制食物摄入【5】。
但研究人员注意到,POMC不仅是调控饱腹感的关键神经元,还同时是β-内啡肽的前体,而β-内啡肽可通过μ-阿片受体(Mu-opioid receptor, MOR)促进食欲【6】。有研究发现,使用作用于中枢的阿片受体拮抗剂阻断β-内啡肽-MOR信号通路,可显著减少糖分摄取【7】。
基于这些发现,研究人员推测,POMC可能是驱动饱腹状态下糖摄取欲望的关键。接下来让我们一起看看研究者们是如何证明这一点的。
一、POMC神经元通过阿片信号抑制PVT神经元
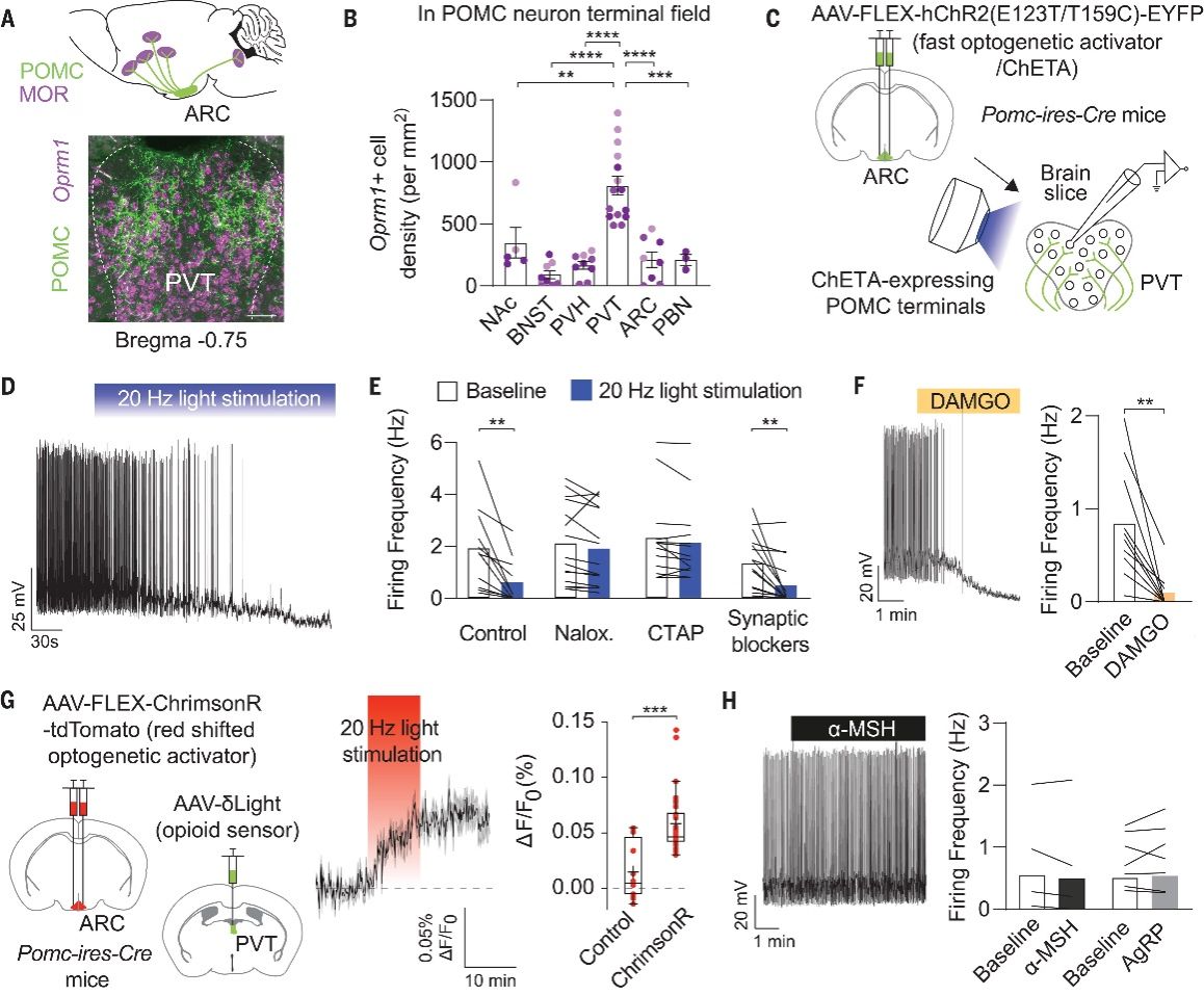
首先,研究人员利用MOR基因探针oprm1通过免疫组化染色和荧光原位杂交技术显示MOR表达强度,发现PVT区域中水平最高,且其与POMC神经元末梢紧密相邻,暗示了PVT可能是POMC神经元通过阿片信号通路调节糖食欲的关键靶区。为进一步验证,研究人员通过病毒表达光遗传学激活器ChETA在POMC神经元中,利用高频光刺激激活POMC神经元末梢,发现该刺激可抑制PVT神经元的活动,并通过ELISA和光遗传成像证实了高频刺激POMC→PVT通路会释放β-内啡肽,激活MOR,从而精准抑制PVT。此外,由于PVT神经元中经典饱腹信号受体MC4R的缺乏,实验中α-MSH或AgRP的应用对PVT神经元活动无显著影响,从而排除了MC4R信号在此过程中的作用。
图1 PVT为POMC阿片信号通路的关键靶区
二、POMC神经元活动驱动饱腹后的糖类食欲并形成糖偏好
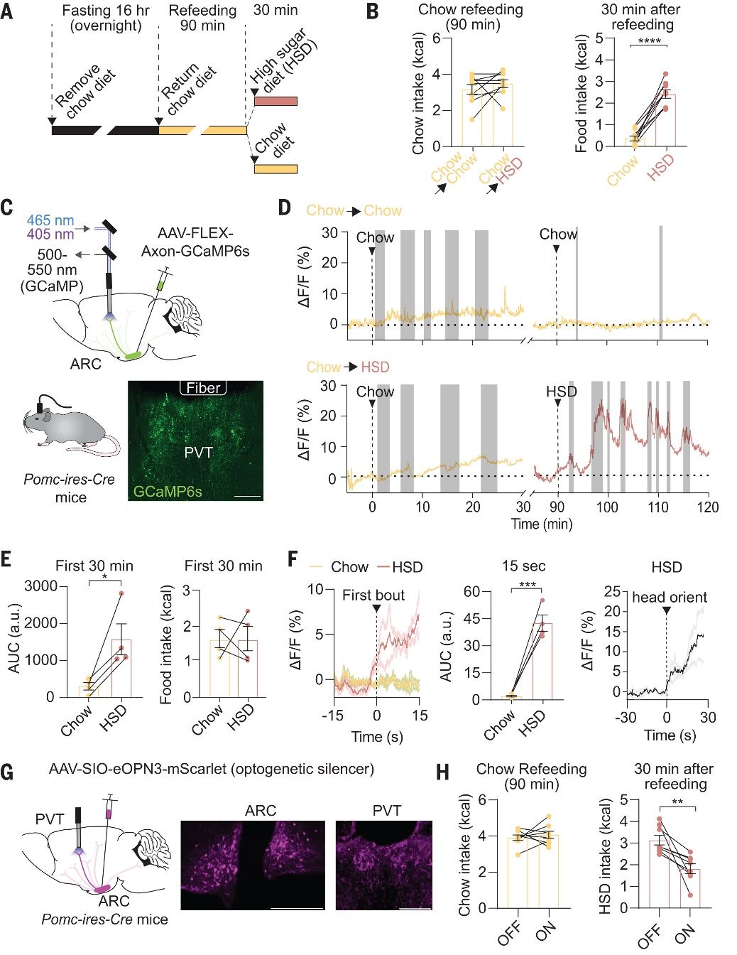
在上述发现的基础上,研究人员设计了“餐后甜点模型”,让禁食一夜的小鼠先进食90分钟的普通饲料以产生饱腹感,随后在30分钟的“甜点时间”里提供普通饲料(chow)或高糖饮食(HSD)。结果表明,在饱腹状态下,小鼠对HSD的摄入是普通饲料的六倍。通过光纤记录POMC神经元末梢的GCaMP6s动态,发现饱腹状态下小鼠进食HSD时,POMC→PVT神经元末梢被强烈激活。进一步使用光遗传学和化学遗传学手段抑制 POMC → PVT 通路后,饱腹状态下的糖摄取行为显著减少,而正常食物的摄入量不受影响,证实了该通路在调节饱腹后糖食欲方面的重要作用。

图2 POMC → PVT 通路驱动饱腹状态下的糖摄取
而条件性味觉偏好实验(CFP)和光遗传学技术也显示,POMC→PVT回路的激活能够长期增强对特定食物的偏好,且这种偏好可被阿片受体拮抗剂纳洛酮阻断,表明POMC神经元通过PVT区域的阿片受体信号通路在高糖饮食偏好形成中也发挥重要作用。

图3 POMC → PVT 通路诱发糖摄入偏好形成
三、POMC→PVT回路活动特异性驱动糖消耗
那么,POMC→PVT回路是否特异性地调控糖摄取呢?对于高脂饮食等超出热量需求的食物是否也存在调控作用呢?实验发现,在饱腹的小鼠中,提供高糖饮食(HSD)会迅速激活其POMC→PVT神经元末梢,并导致高糖饮食的大量摄入。而通过化学遗传学或光遗传学手段抑制这一回路,可以显著减少饱腹小鼠对HSD的摄入,但对高脂饮食(HFD)的摄入没有影响。这表明POMC→PVT回路在饱腹状态下对糖的摄入具有特异性调控作用,而对脂肪的摄入影响较小。此外,即使在能量充足的生理状态下,激活POMC→PVT回路也能促进小鼠对高糖饮食的偏好,而不会影响总热量摄入。这表明,该通路主要特异性地调控糖摄取,而非无选择性的高能量食物摄取。

图4 POMC→PVT回路在调节糖和脂肪摄入方面具有选择性作用
四、小鼠PVT中的糖诱发反应同样存在于人类中
接下来,研究人员将研究范围扩展到人类,通过组织学分析发现人类大脑中POMC神经元末梢与PVT区域的MOR神经元紧密相邻,这与小鼠中的发现一致。此外,通过功能磁共振成像(fMRI)技术,研究人员发现健康体重的参与者在摄入高糖溶液后,PVT活性显著降低,而摄入水则不会引起这种变化。这表明在人类中,POMC→PVT回路可能也在调节糖摄入中发挥作用。这一发现不仅支持了POMC→PVT回路在糖食欲调节中的保守性,还为未来开发针对这一回路的肥胖治疗策略提供了潜在的靶点。

图5 POMC → PVT 阿片信号在人类也可调控糖摄取
总结
总的来说,该研究提供了一种全新视角,揭示了POMC神经元在饱腹状态下通过MOR信号驱动糖摄取,实现了理论突破。从进化角度看,大脑奖励吃糖行为是因为糖是快速能量来源,但现代人糖摄入过量使这一机制成为“健康杀手”。该研究不仅解释了“为什么奶茶戒不掉”,还为肥胖、糖瘾和暴食症的干预策略提供了新方向,如针对POMC→PVT阿片信号的靶向干预,为未来研发“抗糖瘾药物”奠定了基础,助力科学控糖。
参考文献
【1】Rolls BJ, Rowe EA, Rolls ET. How sensory properties of foods affect human feeding behavior. Physiol Behav. 1982;29(3):409-417.
【2】Minère M, Wilhelms H, Kuzmanovic B, et al. Thalamic opioids from POMC satiety neurons switch on sugar appetite. Science. 2025;387(6735):750-758.
【3】Krashes MJ, Lowell BB, Garfield AS. Melanocortin-4 receptor-regulated energy homeostasis. Nat Neurosci. 2016;19(2):206-219.
【4】Huszar D, Lynch CA, Fairchild-Huntress V, et al. Targeted disruption of the melanocortin-4 receptor results in obesity in mice. Cell. 1997;88(1):131-141.
【5】Garfield AS, Li C, Madara JC, et al. A neural basis for melanocortin-4 receptor-regulated appetite. Nat Neurosci. 2015;18(6):863-871.
【6】Koch M, Varela L, Kim JG, et al. Hypothalamic POMC neurons promote cannabinoid-induced feeding. Nature. 2015;519(7541):45-50.
【7】Cleary J, Weldon DT, O'Hare E, Billington C, Levine AS. Naloxone effects on sucrose-motivated behavior. Psychopharmacology (Berl). 1996;126(2):110-114.
本文作者:郭非凡组徐彤