人类 的 大脑有近860亿个神经元,每个神经元有多达10000个突触 [1] 。 在浩瀚如宇宙的大脑中,神经元传递电信号的过程像是一场宏大的交响乐,而每一个突触,都是音符跳跃的瞬间。我们曾以为,这场音乐只属于神经元,属于轴突和树突的呢喃。但近期的一项研究,却揭示了一条鲜为人知的“隐秘小径” : 脑膜淋巴管-小胶质细胞轴,正在悄然影响这场交响——调控突触的生理功能。

图1 脑膜淋巴管和脑脊液引流途径
Alves et al. Annu Rev Immunol. 2020
隐藏在脑膜中的“下水道” —— 脑膜淋巴管
过去我们认为,大脑是一个“免疫豁免区”,外界免疫细胞难以进入,它自成一体,自给自足。直到近十年,一项又一项惊人的发现改写了教科书:脑膜中存在功能性淋巴管,它们与经典的外周淋巴系统相连,成为大脑“排污系统”的重要组成 [2] [3] 。这些脑膜淋巴管能够引流脑脊液中的代谢废物、抗原和细胞因子,为大脑维持稳态提供了新解释。那么,脑膜淋巴与脑内部的神经细胞,尤其是突触活动,有什么关系呢?
2025年03年21日,来自美国华盛顿大学脑免疫学与神经胶质细胞研究中心(Brain Immunology and Glia, BIG)的Jonathan Kipnis团队在Cell杂志发表文章: Meningeal lymphatics-microglia axis regulates synaptic physiology, 揭示了脑膜淋巴管-小胶质细胞轴调节突触生理机能。
01脑膜淋巴管受损引发突触失衡与记忆缺陷
通过手术结扎小鼠通向颈深淋巴结(dCLN)的传入淋巴管(即dCLN结扎),在术后4周进行新颖物体识别测试和水迷宫Y型实验。结果显示,dCLN结扎小鼠表现出显著的记忆缺陷,无法有效区分新旧物体或辨别新的迷宫臂。
进一步对其内侧前额叶皮层(mPFC)进行电生理记录,发现其层II/III锥体神经元的抑制性突触后电流(mIPSC)频率降低约20%,而兴奋性突触传递参数未见显著变化,提示脑膜淋巴管功能受损可引发突触 兴奋性/抑制性 输入的失衡(图2) 。

图2 dCLN结扎改变突触 E/I 输入平衡并导致记忆缺陷
02小胶质细胞介导脑膜淋巴功能障碍的表型
为了验证上述现象是否由小胶质细胞介导,作者采用了联用颈深淋巴结节结扎与小胶质细胞清除实验去验证。
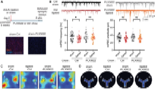
采用给小鼠 喂食含PLX5622的饲料 的方法(一种特异性清除大脑小胶质细胞的实验方法(图3))或者 使用Csf1r-FIRE增强子敲除小鼠 (一种大脑中天然缺乏小胶质细胞的小鼠模型(图 4 )), 发现 无论哪种小 胶质细胞 清除方式均 可显著阻断dCLN结扎引发的突触及行为改变,mIPSC频率不再下降。

图 3 PLX 5622 清除小胶质细胞后 阻断dCLN结扎引发的突触及行为改变

图4 Csf1r-FIRE增强子敲除小鼠dCLN结扎不引发突触及行为改变
03 IL-6 介导突触与行为改变
dCLN结扎后, qPCR实验结果表明 小鼠前额叶皮层(PFC)中Il6表达显著升高,总体水平增加约3.5倍,尤其在富含CD11b阳性细胞 (稳态条件下主要是小胶质细胞) 的皮质区域中升高达4–6倍 (图 5 ) 。

图5 dCLN结扎小鼠IL-6表达显著升高
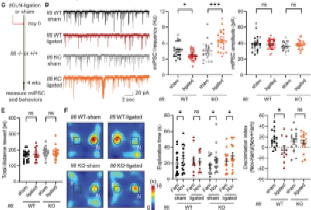
在 IL -6基因敲除小鼠中,dCLN结扎不再导致mIPSC频率下降,反而出现上升,且在新颖物体识别测试中探索行为正常,提示IL-6是介导dCLN结扎相关突触与行为表型的关键因子 (图 6 ) 。

图6 IL-6基因敲除小鼠dCLN结扎不引发突触及行为改变
04增强脑膜淋巴引流改善老年突触功能
随着年龄增长,脑膜淋巴管的结构与功能逐渐退化。为增强脑膜淋巴功能,研究人员向老年小鼠颅内注射AAV1-CMV-mVEGF-C(一种重建或增强脑膜淋巴引流通路的基因治疗工具),结果显示可显著扩展Lyve1+淋巴管覆盖区域,并恢复老年小鼠mPFC中降低的mIPSC频率。结果表明,增强脑膜淋巴引流可有效缓解老年相关的突触与认知衰退(图7)。

图7增强老年小鼠的脑膜淋巴系统减轻与年龄相关的突触和行为改变
结语
“脑膜淋巴管-小胶质细胞-突触”轴线串联起免疫与神经的隐秘对话,它不仅刷新了我们对突触调控机制的理解,也为衰老与神经疾病的干预提供了新的思路——也许,大脑的健康不止源于神经元之间的电火花,还在于那些悄然流淌、默默引流的“免疫之径”。
也许,下次我们思考、记忆、梦游星辰的时候,应当感谢那条我们从未察觉的隐秘小径——脑膜深处,正有流动的光在为突触奏鸣。
[1].Herculano-Houzel S. The human brain in numbers: a linearly scaled-up primate brain[J]. Frontiers in human neuroscience, 2009, 3: 857.
[2].Louveau A, Smirnov I, Keyes T J, et al. Structural and functional features of central nervous system lymphatic vessels[J]. Nature, 2015, 523(7560): 337-341.
[3].Aspelund A, Antila S, Proulx S T, et al. A dural lymphatic vascular system that drains brain interstitial fluid and macromolecules[J]. Journal of Experimental Medicine, 2015, 212(7): 991-999.
[4].Alves de Lima K, Rustenhoven J, Kipnis J. Meningeal immunity and its function in maintenance of the central nervous system in health and disease[J]. Annual review of immunology, 2020, 38(1): 597-620.
本文作者:彭勃组胡聂文