当人类发现同伴失去意识时,会本能地伸出援手[1],比如呼喊、查看呼吸甚至进行急救。这种对无反应个体的亲社会行为,并非人类独有,在野外,也能偶然观察到灵长类、鲸豚、大象等动物,会对倒地或失去反应的同类做出靠近、触碰等行为[2-4]。我们始终不清楚:这种“救助”行为是否在更多物种中普遍存在?它们的具体表现和背后的神经机制又是什么?
2025年2月,UCLA洪暐哲团队在《Science》杂志上发表了题为“A neural basis for prosocial behavior toward unresponsive individuals”的研究,揭示了MeA脑区神经元调控对无翻译状态同伴“救助样”的亲社会行为。南加州大学张砺团队同时在《Science》杂志上发表了题为“Reviving-like prosocial behavior in response to unconscious or dead conspecifics in rodents”的研究论文,发现小鼠对麻醉昏迷或死亡的熟悉同类会表现出从嗅探、梳理逐步升级为咬嘴、拉舌等具有复苏效果的立体亲社会行为,并揭示下丘脑室旁核催产素神经元及其信号是调控该行为的关键。这两篇文章为我们理解动物亲社会行为的普遍性与神经机制提供了关键证据。


1.对无反应同伴的亲社会行为——小鼠有“精准救援样行为”
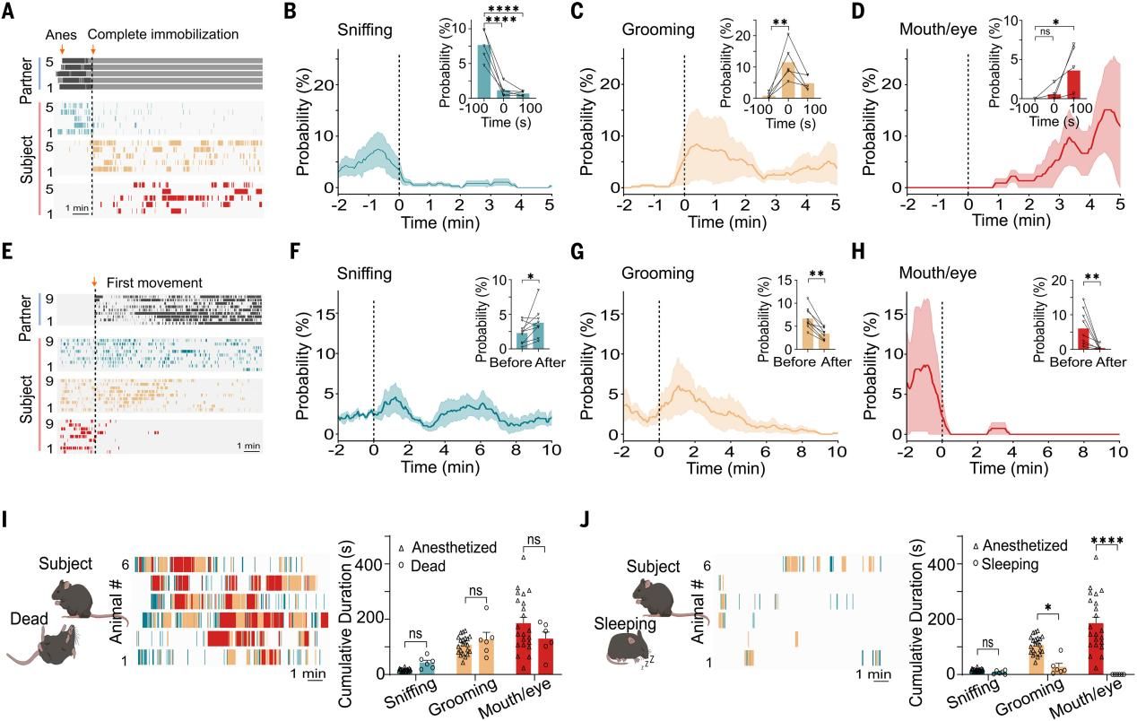
洪暐哲团队研究人员通过注射右美托咪定诱导同伴小鼠进入深度镇静状态(无反应状态),并观察“helper鼠”与清醒或镇静同伴小鼠的互动。实验发现:helper鼠对镇静同伴小鼠的梳理时间显著长于清醒同伴小鼠,且该行为在雌雄小鼠中均存在,不受同伴小鼠性别的影响;这种梳理行为主要集中在同伴头部(尤其是面部和口腔区域),占总梳理时间的大部分;当同伴从清醒逐渐过渡到镇静状态时,helper鼠的社交探索行为减少,头部梳理行为随之增加,且同伴镇静程度越深,helper鼠的头部梳理(尤其是口腔接触)行为越频繁,证明小鼠能感知同伴的无反应状态,并以头部梳理为主要行为反应,这种行为与同伴清醒程度相关。

图1 小鼠对无反应同类的行为反应。
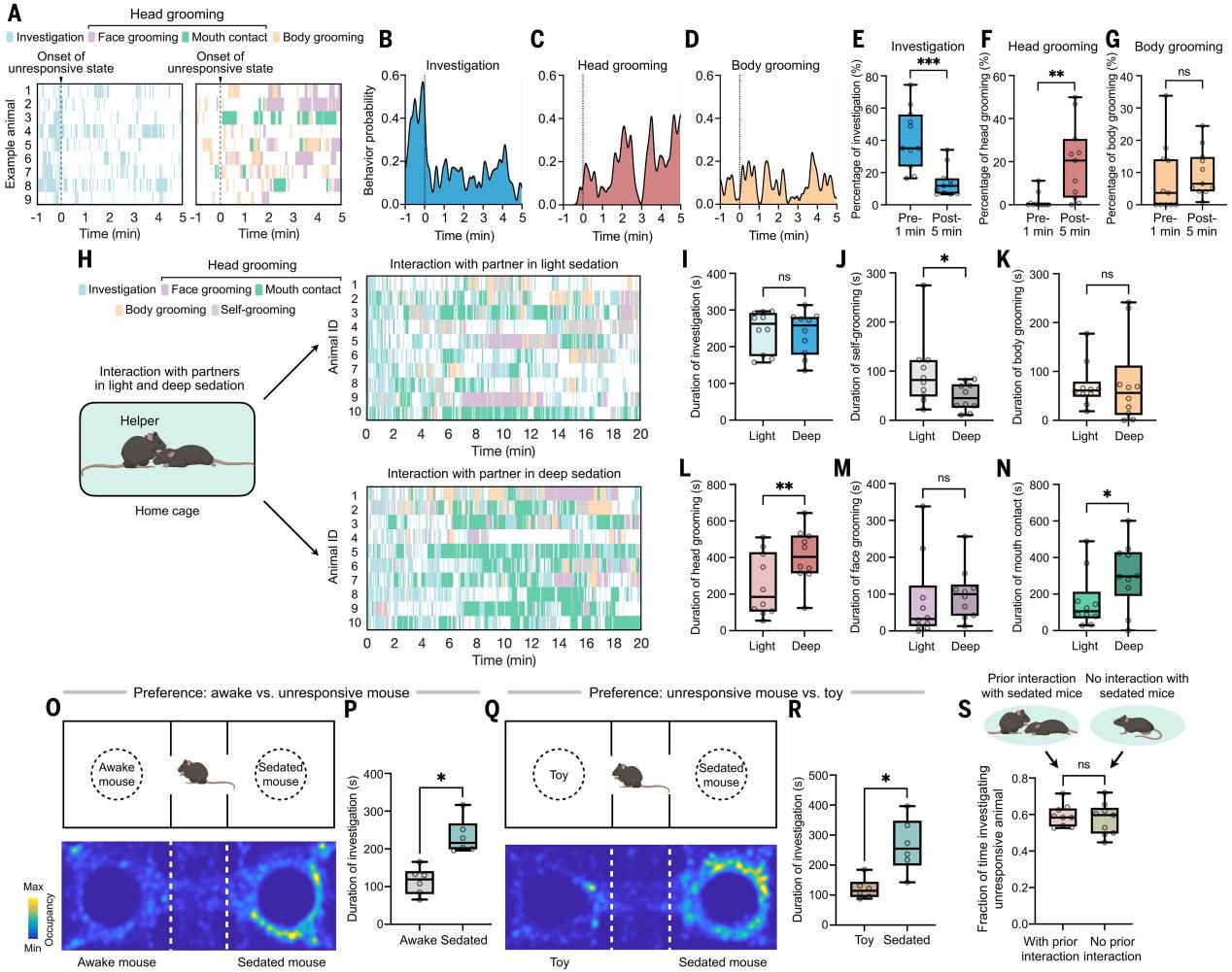
张砺团队研究人员摄像记录并使用机器学习方法分析受试小鼠对于无反应同伴或活跃同伴的互动行为。结果显示,小鼠与无反应同伴的总互动时间远长于活跃同伴;小鼠对无反应同伴的面部口腔、头顶、躯干等部位的互动均增多,其中面部口腔区域互动增加最显著。
由此研究人员将小鼠行为分为三类:1类为对各部位的嗅探,2类为对各部位的轻柔接触(如梳理),3类为以眼部、口腔为核心的接触。受试小鼠面对无反应同伴时,嗅探和梳理在同伴引入后几乎立即出现,而眼部口腔互动则延迟出现并逐渐增强,且后者持续时间更长、发生次数更多,总时长超过嗅探和梳理;而面对活跃同伴,受试小鼠仅表现出间歇性嗅探。综上,小鼠面对无反应同伴时会展现出区别于面对活跃同伴的,独特的行为模式,说明小鼠能区分同伴的不同状态并做出不同反应。

图2 针对失去意识的社会同伴表现出的刻板行为模式
另外,研究人员还观察了小鼠对其同伴从清醒到失去意识再恢复清醒期间的反应:当同伴从清醒到无反应时,受试小鼠先嗅探,当同伴完全不动后,减少嗅探、加强梳理,100秒后转为嘴眼接触;同伴恢复活动时,受试小鼠嘴眼接触减少;同伴完全清醒后嘴眼接触停止,嗅探略增、梳理缓慢减少。此外,受试小鼠对死亡同伴表现出类似对麻醉同伴的行为,但对睡眠同伴仅轻度梳理,无嘴眼接触。综上,小鼠能够区分同伴的无反应与清醒状态,并做出不同的反应。

图3 行为时间进程及对同伴其他状态的反应
2.救援样行为非新奇驱动,是“社交偏好”的响应
以上两个研究团队的实验结果都表明,小鼠对无反应的同伴能够表现出明显的梳理行为,但如果受试小鼠可以选择与清醒的动物互动,那么它们可能不会自愿选择“照顾”无反应的动物。
洪暐哲团队利用三箱社交偏好测试(three-chamber preference test)研究了无反应和清醒同伴同时存在时,helper鼠是否对无反应同伴表现出偏好。结果显示,即使在有清醒和无反应同伴可供选择时,helper鼠在无反应同伴所在区域停留的时间更长。另外,即使提前让helper鼠与无反应同伴互动,这种偏好依然存在,且对熟悉和陌生的无反应同伴都有类似偏好。同时,与无生命的玩具相比,helper鼠更倾向于接近无反应同伴。这表明,小鼠对无反应同伴存在积极偏好,这种偏好并非由新奇性或单纯偏好静止物体导致。

图4 对同伴的头部梳理行为与同伴反应性降低相关
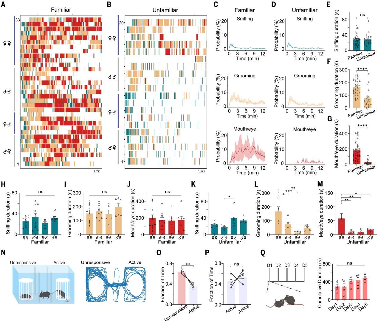
同时,张砺团队探究了熟悉度和性别这两种因素对小鼠应对无反应同伴行为反应的影响,研究人员在熟悉与陌生两种条件下,测试了多种性别组合的情况。实验发现熟悉度的影响显著:陌生配对中受试小鼠的梳理行为及针对嘴部和眼部的动作,远弱于熟悉配对;性别的影响相对较小:在熟悉条件下,不同性别组合组间未观察到行为差异。综上,小鼠对无反应同伴的行为反应,主要受熟悉度因素影响;且所有性别组合的熟悉同伴间,均会出现明显的针对嘴部和眼部的强烈动作。
另外,张砺团队同样采用三箱社交偏好测试,探究小鼠是否更偏好无反应的同伴而非活跃同伴。结果显示,受试小鼠明显更倾向于探索放置无反应同伴的一侧;而当两侧均放置活跃同伴时,受试小鼠无任何偏好。研究人员还对同一熟悉配对的小鼠,连续5天重复进行相同的测试。结果显示,5天内小鼠的互动时间基本保持稳定。表明,小鼠做这些动作不是因为好奇新鲜,而是确实偏好“熟悉的无反应同伴”。

图5 熟悉度、性别及其他因素的影响
3.小鼠“救援”有实效
洪暐哲团队发现当小鼠处于无反应状态时,它们偶尔会表现出尾部抽搐,这反映的是当感觉输入强烈时对外部刺激的反应。当无反应同伴与helper鼠放在一起时,并且helper鼠对无反应同伴进行头部梳理时,无反应同伴的尾巴抽搐次数增加,且尾巴抽搐次数与嘴部接触时间呈正相关。当有helper鼠陪伴时,被镇静的同伴小鼠从无反应状态恢复的速度更快。

图6 对同伴进行头部梳理可加速其从镇静状态恢复
张砺团队利用高分辨率相机仔细观察小鼠针对同伴嘴部和眼部的动作,分辨出具体动作细节,包括咬嘴、咬舌头、拉舌头以及舔眼睛。其中所有实验小鼠都做出针对嘴部或舌头的动作,且占互动时间最长;超50%的情况下,受试小鼠还会把同伴舌头拉出来,这能让同伴气道变宽,像人类急救时防气道堵塞的操作。更让人惊讶的是,80%的情况下,受试小鼠能帮同伴取出口腔异物,却无视肛门、生殖器处的异物。另外,这些针对嘴,眼的动作还会让同伴身体发生间歇性的抽搐,因此研究人员通过Von Frey filaments测试麻醉小鼠不同身体部位引发抽搐反应的刺激阈值,发现刺激小鼠口腔内侧,引发抽搐的阈值最低、且让小鼠清醒所需的次数也最少。
实验也证实了,接受受试小鼠“救助”动作的无反应同伴,其首次自主行走的时间早于单独放置的同伴。也就是说,“咬嘴/咬舌头”和“拉舌头”的动作可能提供了强烈的感官刺激,有助于同伴更快地从无反应状态中恢复。

图7 针对口/眼部的行为及其类似急救的效果
4.特定脑区+专属神经元,掌控“救援开关”
4.1洪暐哲团队——内侧杏仁核MeA
洪暐哲团队利用Miniscope技术,研究了MeA神经元是否参与以及如何编码其他个体的无反应状态,发现28.5%的MeA神经元面对无反应同伴表现出显著激活,然而,这些神经元的一个子集仅对无反应同伴激活,而对清醒同伴不激活。同样也识别了另一个子集的神经元,它们对清醒同伴表现出活性增加,但对无反应同伴不激活。也就是MeA神经元可以区分他人的清醒和无反应状态。
接下来,探究MeA中头部梳理与身体梳理的神经表征是否相同。结果显示,两种梳理行为激活的神经元存在部分重叠;但有相当一部分被头部梳理激活的神经元,在身体梳理时无反应,反之亦然。这些结果提示,MeA中头部梳理与身体梳理具有不同的神经表征。
研究人员进一步研究了在头部梳理期间激活的神经元与对镇静或清醒同类的探索期间激活的神经元之间的关系,结果显示,一部分神经元在所有三种类型的事件中都响应,可能反映了这些事件共有的通用社交线索。

图8 MeA编码对无反应同类的prosocial行为
那么MeA在调节对无反应小鼠的梳理行为中是否起因果作用呢?
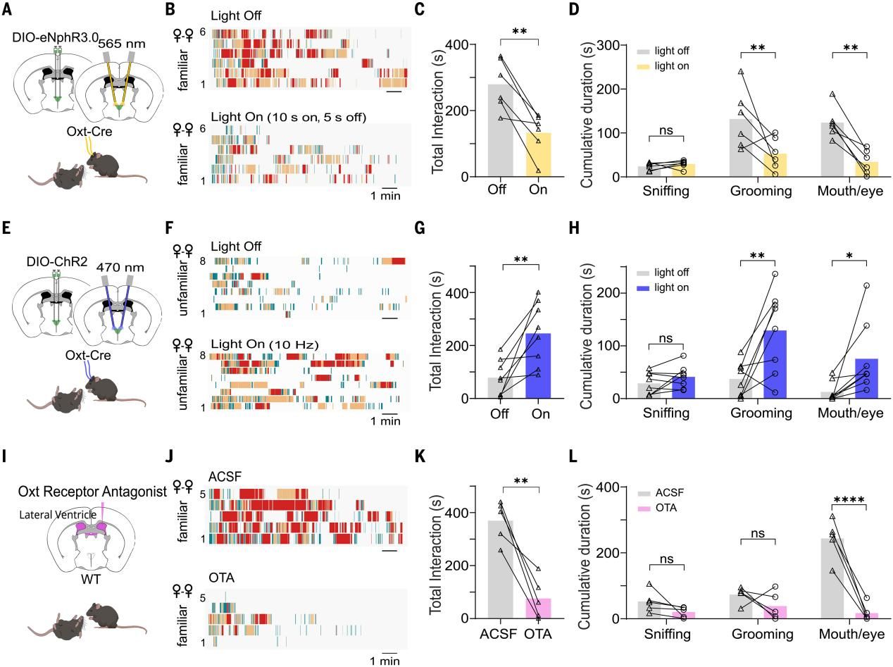
研究人员记录MeA Vgat⁺神经元的Ca⟡⁺动态变化发现,MeA Vgat⁺神经元在头部梳理行为期间表现出Ca⟡⁺信号升高;在自我梳理行为期间未表现出活性增加。另外还利用stGtACR2进行光遗传学抑制,结果显示,抑制MeA Vgat⁺神经元能显著缩短头部梳理的持续时间。这表明,MeA Vgat⁺神经元是小鼠针对无反应同伴的头部梳理行为所必需的。并且,对MeA中Vgat⁺神经元的一个表达神经肽基因Tac1的亚群进行光遗传学激活,结果显示,激活这类神经元会增加针对无反应同伴的头部梳理行为。综上,MeA Vgat⁺神经元在促进针对无反应同伴的头部梳理行为中,发挥着直接的生理性作用。

图9 内侧杏仁核(MeA)的GABA能神经元调控对无反应同种个体的头部梳理行为
4.2张砺团队——PVH oxytocin神经元
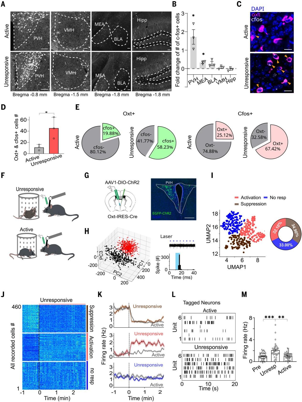
为了探究小鼠对无反应同伴行为的神经机制。研究人员通过让Trap2::Ai14小鼠接触麻醉或活跃同伴后标记激活的神经元,发现接触无反应同伴的小鼠下丘脑室旁核(PVH)区域c-fos表达增加。接着,研究人员通过RNAscope技术,使用催产素和c-fos特异性探针进行染色,进一步探究当小鼠接触无反应同伴时,PVH的催产素神经元是否会被激活。实验发现:接触无反应同伴的受试小鼠,其PVH脑区激活的催产素神经元数量显著增加。为直接验证PVH脑区催产素神经元的激活情况,研究人员向Oxt-Cre小鼠的PVH脑区注射编码Cre依赖型通道视紫红质2(ChR2)的腺相关病毒(AAV),并在清醒头部固定状态下进行光极记录。结果显示小鼠接触无反应同伴后,群体平均放电率的升高幅度显著大于接触活跃同伴时。这些数据表明,当受试小鼠检测到同伴处于无反应状态时,其催产素神经元的活性会升高。

图10 PVH 催产素神经元对不同状态的选择性激活
另外在小鼠自由活动状态下,通过Miniscope记录其催产素神经元的Ca⟡⁺信号。聚类分析显示,相比于接触活跃同伴,大量催产素神经元在接触无反应同伴时激活程度显著升高,51.24%的神经元表现出此类选择性激活。对选择性激活组的进一步分析显示,该组神经元的活性升高与“梳理行为”和“嘴/眼互动”高度相关。这些结果提示,催产素神经元可能在小鼠对无反应同伴的行为反应中发挥关键作用。

图11 PVH 催产素神经元群体活动区分同伴的无反应和活跃状态
为验证催产素神经元是否参与其中,研究团队通过光遗传激活以及抑制实验证明了催产素神经元的激活及催产素信号的传递,是小鼠对无反应同伴表现出强烈梳理行为和嘴/眼互动行为的必要条件,且增强催产素能活性可促进此类行为的发生。

图12 调节催产素能活动会影响小鼠对无反应同伴的行为反应
5.对无反应和应激同伴的差异反应
洪暐哲团队研究人员对比小鼠对有压力的清醒同伴和无反应同伴的行为,发现对有压力的同伴,小鼠的梳理行为主要针对身体部位(如背部侧面和颈部);对无反应同伴,则主要针对头部区域。研究人员进一步比较了helper鼠针对压力同伴与无反应同伴的行为差异。结果发现:helper鼠虽会对清醒应激同伴的身体和头部均进行梳理,但大部分梳理行为靶向身体区域,而非头部区域;与之相反,针对无反应同伴时,helper鼠的头部靶向同种梳理时间显著更长,身体靶向同种梳理时间则更短。这表明,小鼠并非将无反应同伴简单视为压力同伴,针对无反应同伴与压力同伴的同种梳理行为,是对他人不同状态的独立行为响应。

图13 小鼠对无反应同伴与感到压力的同类表现出不同行为
这种行为反应的差异提示,同种个体的无反应状态与应激状态,可能在大脑中存在不同的神经表征。因此研究团队进一步比较了这两种状态在MeA中的神经表征。结果显示:尽管无反应同伴与压力同伴激活的神经元存在大量重叠,但识别到了一个神经元子集——仅在面对其中一种状态(而非两种状态)时表现出显著激活。这些结果表明,同伴的无反应状态与应激状态在MeA神经活动中存在不同表征,这种差异可能是小鼠对两种状态产生不同行为响应的原因之一。
研究人员还进一步比较了“针对无反应同伴的头部梳理”与“针对压力同伴的身体梳理”的神经表征。结果发现:针对无反应同伴头部梳理时激活的细胞中,64.6%在针对压力同伴身体梳理时未被激活;而针对压力同伴身体梳理时激活的细胞中,55.6%在针对无反应同伴头部梳理时未被激活。这些结果表明,与无反应同伴的互动和与压力同伴的互动,代表了不同的社交情境与行为,且二者通过MeA的神经活动进行差异化编码。

图14 MeA对镇静状态和应激状态同伴互动的编码
6.总结
洪暐哲团队研究发现,小鼠会对无反应的同类表现出类似救援的行为,其特征是强烈地针对无反应同类头部区域进行身体接触。这种行为能加速无反应状态的恢复,可能降低无反应个体面临的风险并提高其生存率。还发现,内侧杏仁核(MeA)能编码其他个体的无反应状态,并驱动针对其头部的理毛行为。值得注意的是,对无反应同类的行为反应与对清醒应激个体的反应存在差异,且这些反应在内侧杏仁核中的神经表征也不同。这些发现揭示了针对无反应个体亲社会行为的神经机制,拓宽了我们对动物识别并行为应对同类不同逆境状态能力的认知。

张砺团队的研究揭示了小鼠对无反应熟悉同伴表现出一系列行为模式,这些行为似乎有助于促使同伴恢复反应能力。与其他亲社会行为类似,这些行为依赖于催产素系统。研究结果表明:动物会表现出类似复苏行为的紧急反应,而帮助无反应的群体成员可能是社会性动物中广泛存在的先天行为。这种行为很可能在增强群体凝聚力和生存能力方面发挥着重要作用。

这两篇同期发表于《Science》的研究,从行为特征与神经机制双维度,共同填补了“动物对无反应同类亲社会行为”研究的关键空白。二者均以小鼠为研究对象,证实了啮齿类动物存在针对麻醉昏迷或死亡同类的救助样行为,同时为理解动物亲社会行为的进化逻辑、共情能力提供了关键实验证据,也为后续探索人类急救行为的神经起源及相关社会认知障碍的机制开辟了新方向。
7.参考文献
[1] Cooksley T, Rose S, Holland M. A systematic approach to the unconscious patient [J]. Clinical medicine (London, England), 2018, 18(1): 88-92.
[2] Douglas-Hamilton I, Bhalla S, Wittemyer G, et al. Behavioural reactions of elephants towards a dying and deceased matriarch [J]. Applied Animal Behaviour Science, 2006, 100(1): 87-102.
[3] Shimada M, Yano W. Behavioral responses of wild chimpanzees toward a juvenile that suddenly lost its animacy due to a fall accident [J]. Scientific reports, 2023, 13(1): 16661.
[4] Wu Y E, Dang J, Kingsbury L, et al. Neural control of affiliative touch in prosocial interaction [J]. Nature, 2021, 599(7884): 262-7.
本文作者:王维胜组李芝铭