近日,复旦大学朱巍教授、迟喻丹研究员团队在国际期刊 Cell Reports 在线发表题为《Multi-omics analysis reveals NSUN2-mediated m5C methylation of DOCK9 regulating vascular stability in brain arteriovenous malformations》的研究论文。该研究从表观转录组学这一全新视角出发,聚焦脑动静脉畸形血管稳定性的核心问题,揭示了血管由“稳定”走向“破裂”的关键分子机制,并锁定NSUN2-DOCK9这一重要调控轴,为精准干预提供了新思路。

脑动静脉畸形血管稳定性:为何会“突然破裂”?
脑动静脉畸形(brain arteriovenous malformations,bAVM)是一种以血管结构异常和血流动力学紊乱为特征的脑血管疾病。其血管壁薄弱,易发生破裂出血,是青年人群颅内出血的重要病因之一。尽管显微外科与介入治疗不断进步,血管稳定性为何被打破仍缺乏分子层面的清晰解释,临床上也难以判断哪些病变更易破裂。
既往研究表明,血管稳定性受损是bAVM破裂的关键基础,但一个根本问题仍未解决:血管为何会从相对稳定状态突然走向失稳甚至破裂?随着表观转录调控研究的深入,RNA修饰被认为是影响细胞状态的重要调控方式。然而在脑动静脉畸形中,RNA修饰,尤其是m5C甲基化,是否参与血管稳定性的调控,此前尚缺乏系统性认识。
多组学整合分析:锁定血管稳定性关键分子DOCK9
围绕“血管为何失稳”这一关键科学问题,研究团队整合m5C甲基化测序、转录组学、蛋白质组学及单细胞转录组测序数据,对破裂与未破裂的脑动静脉畸形样本进行了多层次比较分析。结果显示,在破裂的bAVM中,m5C RNA甲基化模式发生显著重塑,并与基因表达变化密切相关。
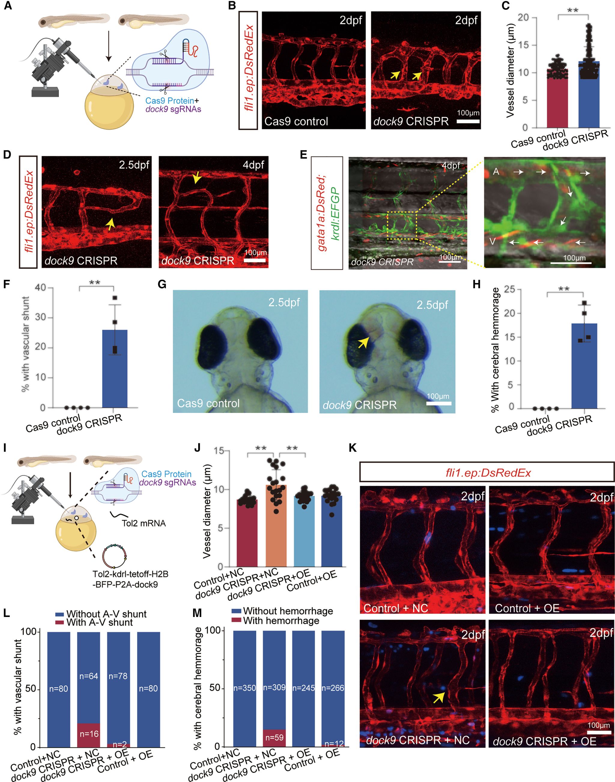
通过多组学交叉筛选,团队最终锁定DOCK9这一血管稳定性的关键分子。进一步研究发现,DOCK9在bAVM血管内皮细胞中特异性表达,并在破裂病变中显著下调,提示其在维持血管结构稳定性中发挥重要作用。

功能验证:DOCK9在血管稳定性中的核心作用
功能研究表明,DOCK9参与调控内皮细胞迁移、增殖及血管生成等关键生物学过程,其表达变化可显著影响内皮细胞行为及血管结构重塑,表明该分子在维持血管稳态中具有关键作用。
重要的是,在体内模型中,DOCK9缺失直接导致血管结构紊乱并引发脑出血,从细胞功能到整体表型两个层面验证了其在维持血管稳定性中的核心作用。

机制解析:NSUN2介导m5C修饰调控血管稳态
在机制层面,研究进一步揭示,NSUN2通过介导DOCK9 mRNA的m5C修饰,直接调控其表达水平,首次将RNA修饰与血管稳定性联系起来。NSUN2作为m5C甲基转移酶,相当于在RNA层面“写入”化学修饰,从而精准调控关键基因的表达。NSUN2表达异常可导致DOCK9下调,从而影响内皮细胞功能,促进血管结构异常重塑,降低血管稳定性。
相关结果在体外细胞实验与体内模型中均得到一致验证,构建了“RNA修饰—基因调控—血管结构稳定”的完整机制链条,系统阐明了NSUN2-DOCK9轴在脑动静脉畸形中的关键作用。
临床意义:让“血管破裂”变得可预测
本研究从RNA表观修饰的全新视角出发,为脑动静脉畸形“为何会破裂”提供了分子层面的解释,将长期依赖经验判断的血管稳定性问题,转化为可被解析的生物学过程。值得一提的是,传统上对血管稳定性的研究多集中于基因突变或蛋白功能异常,而本研究从表观转录组学——即RNA化学修饰这一更精细的调控维度——揭示了血管失稳的新机制。
更重要的是,相关发现提示,血管破裂风险有望通过分子特征进行识别与分层,为临床风险评估提供了新工具。同时,围绕RNA修饰调控通路的干预策略,也为未来的靶向治疗提供了新的可能。该研究为脑动静脉畸形的临床管理提供了全新方向,有望推动诊疗模式从被动干预走向主动预测与精准治疗。
本研究在国际上原创性揭示RNA m5C修饰参与脑动静脉畸形血管稳定性调控的关键机制,为血管稳定性的分子基础建立了新的认识框架。通过整合多组学数据与多层次功能验证,研究构建了“RNA修饰—基因调控—血管结构稳定”的连续调控体系,为相关疾病研究提供了新的分析思路与技术路径。该成果标志着脑动静脉畸形研究从传统的遗传与蛋白层面,拓展至RNA表观修饰这一全新维度,充分体现了我国团队在脑血管畸形机制研究中的创新能力与国际影响力。
复旦大学附属华山医院神经外科朱巍教授、脑科学转化研究院迟喻丹研究员为该论文的共同通讯作者。华山医院神经外科李刚磊博士为第一作者。
https://www.cell.com/cell-reports/fulltext/S2211-1247(26)00249-4
通讯作者简介
朱巍 教授
复旦大学附属华山医院
●神经外科主任医师,教授,博士生导师
●复旦大学附属华山医院神经外科副主任兼总院执行主任
●国家“万人计划”领军人才
●上海市“优秀学术带头人”
●上海市“科技启明星”
●上海市“科技启明星”跟踪计划
●上海市卫生系统“银蛇奖”一等奖获得者
●上海市卫生系统“百人计划”、“医苑新星”、复旦大学“名医工程”获得者
●上海市医学会神经外科专科分会主委
●中华医学会神经外科学分会脑血管外科专业组副组长
迟喻丹 研究员
复旦大学脑科学转化研究院/附属华山医院
●国家优秀青年人才,研究员,博士生导师
●主要研究方向为脑肿瘤微环境重编程与靶向治疗
●国际抗癫痫联盟ILAE神经生物学委员会委员
●中国生物医学工程协会—肿瘤电场治疗专委会副主委
●中国临床肿瘤学会—神经肿瘤专家委员会常务委员
●中国神经科学学会—中枢与外周互作分会委员
●中国微循环学会—神经免疫专业委员会委员
●《中国科学基金》期刊编委
●科普中国专家
●以通讯或第一作者在Science,Cancer Cell,Nature Cancer,Neuron等期刊发表多篇论文,被Science, Nature Cancer等作为亮点专题评述
●主持科技部国家重点研发计划;国自然面上项目;上海市地高建交叉项目、自然科学基金,及美国癌症协会基金等
第一作者简介
李刚磊 博士
复旦大学附属华山医院
●复旦大学附属华山医院神经外科博士,导师朱巍教授
●硕士毕业于浙江大学医学院。主要研究方向为脑动静脉畸形(bAVM)的发生机制及血管稳定性维持的分子调控网络
●以第一或共同第一作者在Cell Metabolism、Cell Reports、Signal Transduction and Targeted Therapy等杂志发表SCI十余篇。